10月23日,综艺节目《再见爱人5》宣布延期播出,引发了网友的广泛讨论。有些人猜测,这一变动可能与邓莎丈夫路行的行贿案件有关。然而,也有不少人疑惑,既然路行涉嫌违法,为何还能够参与综艺录制?随后,一些律师揭露了路行行贿案件的内幕。

据透露,路行曾向一名退休官员行贿千万,该官员因而被判刑10年6个月。尽管路行并未因此遭到追责,但随着他参与综艺节目,过往的丑闻被重新挖掘出来。此事曝光后,网络上的讨论逐渐升温。很多网友指责邓莎,认为她生活得如此幸福,偏偏要拉着丈夫一起上节目,若是路行因此被牵连,邓莎恐怕会陷入困境。

邓莎与路行的关系在《再见爱人5》中本就颇具话题性。节目播出后,路行的形象经历了多次转变。最初,路行因评价邓莎最大贡献是生育子女、并且吐槽她只演丫鬟宫女等角色,遭到不少网友的批评,认为他看不起妻子。然而,随着更多信息的披露,路行的背景也开始被重新审视,他不仅是身价不菲的企业家,还是一个表现出强烈爱意的“霸道总裁”,形象迅速反转,赢得了许多观众的喜爱。反而邓莎,因被指“身在福中不知福”,成了舆论的批评对象。

然而,路行的口碑好转未久,他的行贿丑闻再次被曝光。尽管路行并未被追究刑事责任,但媒体纷纷强调,违法行为不应成为娱乐化的谈资。随着舆论不断发酵,节目宣布停播,许多人担心路行的形象将遭遇严重打击。

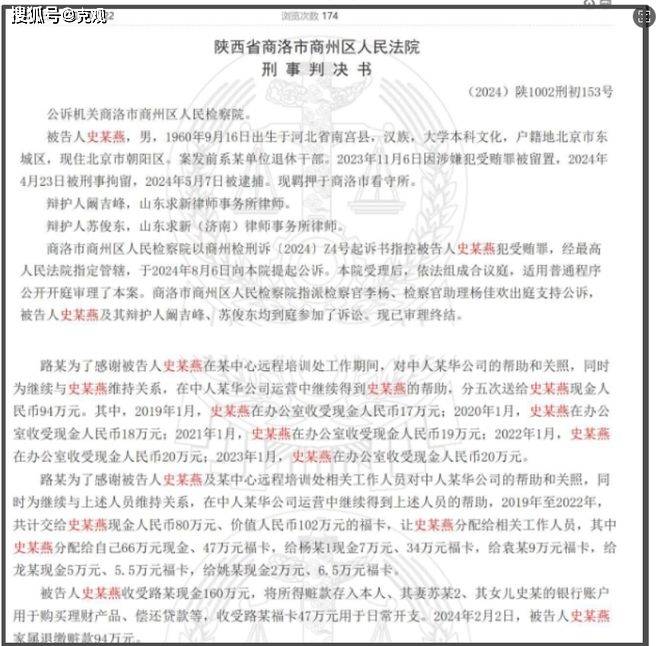
但事实真如外界所猜测的吗?业内律师披露了更多细节。资深新闻法律专家老梁表示,路行的行贿行为虽然被揭露,但他并未因谋取不正当利益而违法。具体来说,路行的商业行为本是合法的,行贿行为也是因他遭遇对方索贿,因此并未触犯法律。这也解释了为什么史晓燕因行贿被判刑,而路行却未受到追责。

即便如此,不少人认为,路行应该更加低调,毕竟在舆论压力下,他如此高调地参与综艺节目录制,实在让人费解。一些人认为,路行之所以愿意接受邀请参与综艺,是因为邓莎的原因,进而对邓莎发起了更激烈的批评。然而,深入了解事件后,网友们纷纷认为,邓莎其实是为了家庭的未来而做出了深思熟虑的决定。

有网友深入挖掘路行的公司背景,发现其市值已超过两亿,但去年却亏损了超过一亿,今年的亏损预计将达到七千万。由此推测,路行可能是希望通过上综艺来为公司筹集资金,情绪上的稳定其实并非因为财富的积累,而是来自于面对破产的无奈。至于邓莎为何表示自己不清楚路行的资产情况,网友猜测,她可能是担心一旦离婚,自己会被追究债务。

业内人士也指出,路行之前为何不愿上镜的原因不难理解,毕竟他所经营的公司业务繁杂、压力巨大,因此没有太多时间和精力为家人提供情感支持。然而,也有专家表示,路行的资产并不像外界想象的那样庞大,他最多只能算是中小型企业的老板。随着时代变化,公司的经营面临着诸多挑战,也许这才是他选择暂时辞职并参与综艺的真正原因。

无论如何,公众人物的每一个决定都会被放大检视,邓莎和路行的未来如何发展,还需要时间的验证。希望他们能够用更加成熟和理智的方式处理眼前的挑战,不论外界如何评价,最终仍能保持内心的坚定与平和。
